
索 引 号:
733880332/2019-00361
主题分类:
城乡建设、环境保护;城市规划
发布机构:
市城乡规划局
发布日期:
2019年06月17日
标 题:
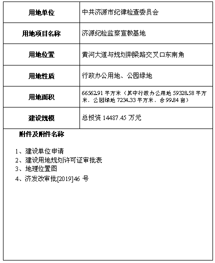
济源纪检监察宣教基地(地字第419001201900018号)
济源纪检监察宣教基地(地字第419001201900018号)
扫一扫在手机打开当前页
豫公网安备:41900102410967号

